Reporting matters of non-compliance with the State Records Act 2000

Form
For members of the public and for State organisations self-reporting matters of non-compliance with the Act
Last updated:

The roles of the State Records Commission and State Records Office

The role of the State Records Commission (the Commission) is to ensure that State record keeping is of a standard that serves the interests of the people of Western Australia by monitoring the operation of and compliance with the State Records Act 2000 (the Act), monitoring compliance by government organisations with record keeping plans and inquiring into matters of non-compliance with the Act.

The State Archivist and Executive Director State Records Office supports the Commission by reporting the operation and effectiveness of the Act and any matter of non-compliance with the Act by any person or State organisation to the Commission.

Matters of non-compliance with the Act may be reported to the Commission via the form on this page.

For organisations self-reporting damage to or loss of records, refer to Reporting Damage to or Loss of State Records.

Reporting matters of non-compliance with the State Records Act 2000

A matter of non-compliance with the Act occurs when a person or government organisation does not comply with the Act or principles and standards established by the Commission under section 61 of the Act.

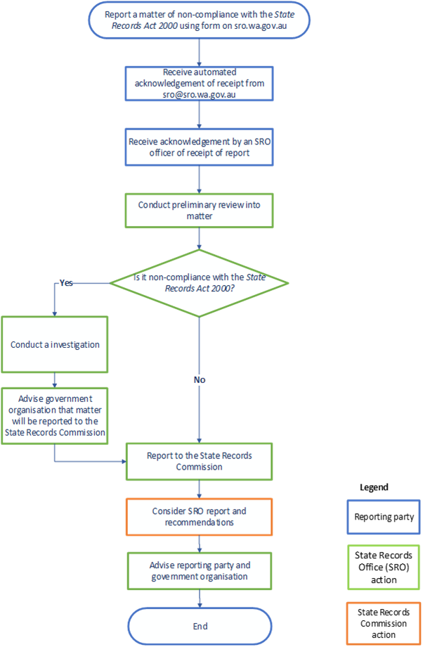
When a report has been lodged, the party making the report will receive an automated reply. This is an acknowledgement the report has been successfully received by the State Records Office (SRO) on behalf of the Commission.

Once the report has been received, it will be assessed, and an SRO officer will contact the reporting party.

Lodging a report

The Commission and the SRO can only look into matters of non-compliance with the Act.

Any person or organisation can make a report to the SRO. Government organisations can also self-report matters of non-compliance.

Reports of non-compliance with the Act must be in writing. The SRO cannot accept a report of non-compliance with the Act by telephone.

A form is provided at the end of this page to assist reporting parties to provide required information. Email the form and/or any relevant supporting evidence to sro@sro.wa.gov.au

Reports are reviewed and investigated by SRO officers. 

Confidentiality of reports

Once a report has been lodged with the SRO, confidentiality applies. Under section 77 of the Act, the SRO must not disclose or make use of any information obtained in the course of duty except for the purpose of performing functions under this Act.

High level summary information about the number and source of matters of non-compliance may be published in the Annual Report of the State Records Commission. 

non-compliance flowchart

Have a question or want to report a problem?

Fill in the form to get assistance or tell us about a problem with this information or service.

Send feedback